


按照国务院办公厅、省住建厅、荆州市政府加快发展保障性租赁住房的有关政策,松滋市出台了《松滋市保障性租赁住房管理办法》(试行)文件,为大力开展保障性租赁住房惠及民生工作,现将有关政策解答如下:

享受保障性租赁住房政策的条件和对象
重点解决在松滋市从事基本公共服务无房及多孩、三世同堂等住房困难家庭。包括新引进人才、教师、医护、公交(的士)司机、物业服务、环卫工人、快递小哥、“三支一服”工作人员、法律援助工作人员、就业援助工作人员、邮政、通信、水务、燃气、电力、建筑装饰、银行、保险、机关(事业单位)工作人员、企业员工、高校应届毕业生以及在本地就业创业的新市民、青年人。
申请人需要具备哪些条件?
(一)申请人年满18周岁,并具有完全民事行为能力;
(二)申请人及其配偶、未成年子女在拟申请地无住房;
(三)申请人及其配偶、未成年子女在本市未享受其他形式的保障性住房。

保障性租赁住房租金标准及押金
按政策要求保障性住房前5年的租金在市场评估价的基础上给予7折的政策性优惠,优惠后的租金标准具体如下:
(一)先租后售
1、金投·新城印象(毛坯)7.0元/㎡/月
2、金投·奥体庄园(毛坯)6.7元/㎡/月
3、金投·稻溪丽景(毛坯)6.4元/㎡/月
后续新增房源租金标准以公示为准。
(二)只租不售
1、金投·划子嘴幸福家园(精装)8.4元/㎡/月
2、泰和花园三期(精装)9.2元/㎡/月
后续新增房源租金标准以公示为准。
先租后售房源及只租不售房源押金均为2000元/套,先租后售房源押金5年后全额计抵购房款,只租不售房源退租时押金退还。

保障性租赁住房和共有产权住房“如何租”“如何购”?
市保障性租赁住房工作领导小组允许先租后售的保障性租赁住房,租赁满5年后,承租人可按比例购买部分产权,房屋性质转为共有产权住房;购买共有产权比例达到100%或一次性购买全部产权并持有5年以上,住房性质转为商品住房可以上市交易。
承租人申请购买保障性租赁住房产权,首次购买比例不得低于50%。租住满5年期间已交的租金可以计入购房款,租住满5年后所交租金不再计入购房款。
保障性租赁住房5年后配售价格按照配售时买卖双方认可的第三方市场评估价格的90%执行。

保障性住房可以租多久?
保障性租赁住房租赁合同约定的租赁期限原则上不超过5年。需要续租的,应在租赁合同期满前3个月向市住保中心提出申请,经审核符合条件且公示无异议的,准以续租。租赁合同期限不得超过保障性租赁住房项目认定的有效期限。

保障性租赁住房购买是否有金融支持?放弃购买会如何?
一次性购买保障性租赁住房全部产权的,购房人可以按照政策性住房贷款有关规定申请住房公积金、商业银行等购房贷款。购买保障性租赁住房部分产权的,购房人可以按照有关规定申请提取住房公积金账户余额。
如租赁“先租后售”保障性租赁住房,租满五年后放弃购买,将不享受相应购买优惠政策,如需继续租赁需向产权或运营管理单位申请续租,如不续租需腾退申请的保障性租赁住房。

申请保障性租赁住房需提供的资料
(1)保障性租赁住房申请表;
(2)申请人及家庭成员(家庭成员为共同申请人)的身份证、户口簿复印件;
(3)婚姻证明(已婚的提交结婚证,未婚人员需提供所在单位出具情况说明);
(4)本人及家属不动产登记查询记录原件;
(5)招录、任职文件或与用人单位签订的正式聘用合同的复印件;
以上资料复印件需加盖单位公章,确保内容真实有效。

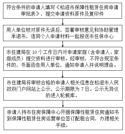
申请保障性租赁住房办理流程

(编辑:王可)

请输入验证码